后端必备 Git 分支开发:规范指南
https://github.com/angular/angular.js/blob/master/DEVELOPERS.md#-git-commit-guidelines
分支管理
分支命名
常见任务
日志规范
Commit messages的基本语法
Git 是目前最流行的源代码管理工具。为规范开发,保持代码提交记录以及 git 分支结构清晰,方便后续维护,现规范 git 的相关操作。
分支管理
分支命名
master 分支
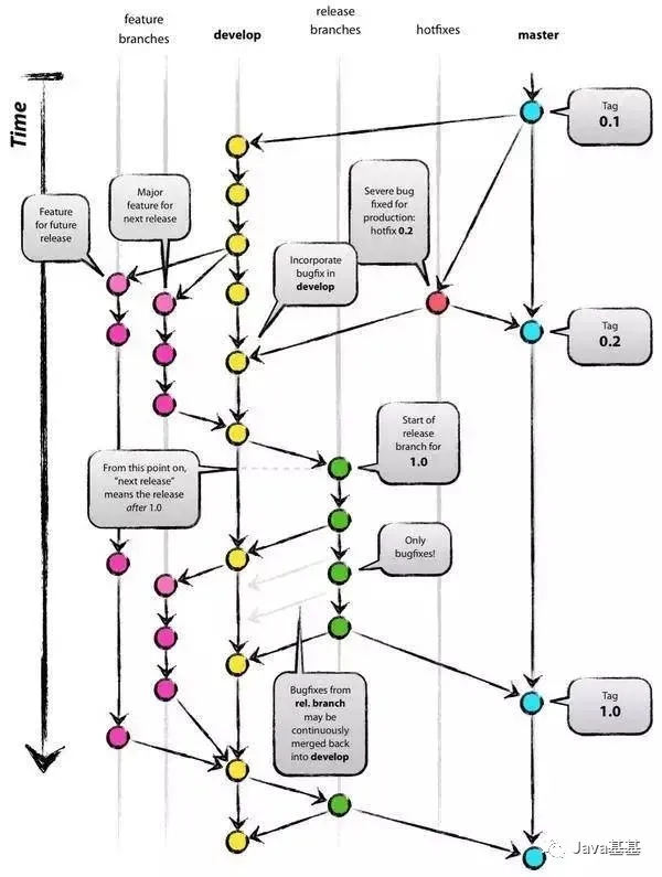
master 为主分支,也是用于部署生产环境的分支,确保master分支稳定性
master 分支一般由develop以及hotfix分支合并,任何时间都不能直接修改代码
develop 分支
develop 为开发分支,始终保持最新完成以及bug修复后的代码
一般开发的新功能时,feature分支都是基于develop分支下创建的
feature 分支
开发新功能时,以develop为基础创建feature分支
分支命名: feature/ 开头的为特性分支, 命名规则: feature/user_module、 feature/cart_module
release分支
release 为预上线分支,发布提测阶段,会release分支代码为基准提测
“
当有一组feature开发完成,首先会合并到develop分支,进入提测时,会创建release分支。如果测试过程中若存在bug需要修复,则直接由开发者在release分支修复并提交。当测试完成之后,合并release分支到master和develop分支,此时master为最新代码,用作上线。
hotfix 分支
分支命名: hotfix/ 开头的为修复分支,它的命名规则与 feature 分支类似
线上出现紧急问题时,需要及时修复,以master分支为基线,创建hotfix分支,修复完成后,需要合并到master分支和develop分支
常见任务
增加新功能
修复紧急bug
测试环境代码
生产环境上线

“
推荐一个艿艿写的 6000+ Star 的 SpringBoot + SpringCloud + Dubbo 教程的仓库:https://github.com/YunaiV/SpringBoot-Labs
日志规范
在一个团队协作的项目中,开发人员需要经常提交一些代码去修复bug或者实现新的feature。而项目中的文件和实现什么功能、解决什么问题都会渐渐淡忘,最后需要浪费时间去阅读代码。但是好的日志规范commit messages编写有帮助到我们,它也反映了一个开发人员是否是良好的协作者。
编写良好的Commit messages可以达到3个重要的目的:
加快review的流程
帮助我们编写良好的版本发布日志
让之后的维护者了解代码里出现特定变化和feature被添加的原因
目前,社区有多种 Commit message 的写法规范。来自Angular 规范是目前使用最广的写法,比较合理和系统化。如下图:

“
推荐一个艿艿写的 3000+ Star 的 SpringCloud Alibaba 电商开源项目的仓库:https://github.com/YunaiV/onemall
Commit messages的基本语法
当前业界应用的比较广泛的是 Angular Git Commit Guidelines
“
https://github.com/angular/angular.js/blob/master/DEVELOPERS.md#-git-commit-guidelines
具体格式为:
type: 本次 commit 的类型,诸如 bugfix docs style 等
scope: 本次 commit 波及的范围
subject: 简明扼要的阐述下本次 commit 的主旨,在原文中特意强调了几点 1. 使用祈使句,是不是很熟悉又陌生的一个词,来传送门在此 祈使句 2. 首字母不要大写 3. 结尾无需添加标点
body: 同样使用祈使句,在主体内容中我们需要把本次 commit 详细的描述一下,比如此次变更的动机,如需换行,则使用 |
footer: 描述下与之关联的 issue 或 break change,详见案例
Type的类别说明:
feat: 添加新特性
fix: 修复bug
docs: 仅仅修改了文档
style: 仅仅修改了空格、格式缩进、都好等等,不改变代码逻辑
refactor: 代码重构,没有加新功能或者修复bug
perf: 增加代码进行性能测试
test: 增加测试用例
chore: 改变构建流程、或者增加依赖库、工具等
Commit messages格式要求
Last updated